| Navigation |
| About • Origin • Spread • Various Examples • External References • Recent Images |
About
Timothée Yumyum refers to a viral controversy on French Twitter involving a young man named Timothée who carried on romantic relationships with several women simultaneously. Timothée's infidelity was brought to light because one woman he was involved with posted a screenshot of a text conversation with Timothée in which he replied "Yumyum" to a photo of her. Another woman involved with Timothée then replied to this tweet saying Timothée was her boyfriend. Discussion revolving around Timothée and his use of "Yumyum" in a sexting context spread rapidly, as users broke down the drama and visualized it using flowcharts and memes.
Origin
On December 24th, 2022, @MathildePetit (an account that has since gone private) replied to a tweet posted by @coralinsane which showed a text message from Timothée. @MathildePetit's reply (seen below, in an older screen capture) was "Bonjour, c'est mon mec" (hello, that's my guy). The two women, both of whom were involved with Timothée, realized through a public Twitter conversation that he was cheating on both of them with each other.
A few hours later, another Twitter user, @rosejkittenish shared that she was Timothée's ex and had continued to see him after their relationship ended, receiving almost 17,000 likes.[2]
Spread
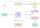
From there, the drama spiraled. A variety of users, including @buksista[3] on December 25th, 2022 (seen below left, receiving 27,000 likes) and @hiitskar[4] also on December 25th, 2022 (seen below right, receiving 21,000 likes) tried to visualize the entire affair in charts.
Others posted memes about Timothée's texting style and signature phrase, "Yumyum," including Twitter[5] user @win0g, who compared him to a cat (seen below left) on December 26th, receiving almost 7,000 likes in a day, and politician Sandrine Rousseau[6] (seen below right) who received over 16,400 likes in two days for this December 25th tweet.
As the "affaire Timothée" became increasingly popular, the women at the center of the story took steps to protect themselves from online harassment. Some called out brands like Netflix for participating in the frenzy, including @MattAudibert, who received almost 4,000 likes and a retweet from one of Timothée's exes for the tweet below, posted December 26th.[7]
Various Examples
External References
[1] Twitter – @Shironeeeki
[2] Twitter – @rosiejkittenish
[6] Twitter – @sandrousseau
[7] Twitter – @MattAudibert
Recent Videos
There are no videos currently available.


Comments ( 0 )
Sorry, but you must activate your account to post a comment.
Please check your email for your activation code.